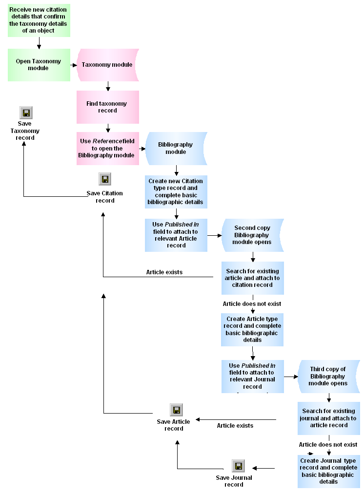
How to attach a Taxonomy record to a Bibliography record
The following is an example of how to create a bibliography record that links a type specimen taxonomy record to a citation that describes the object and provides the academic justification for its taxonomic identification. This is a common use of the Bibliography module in Natural History institutions:
Note:
If more than one article is relevant to the Taxonomy record, select all relevant articles and attach them in the same operation.
If there are many Taxonomy records to be attached to a Bibliography record, it is quicker and easier to attach records Using the drag and drop method.

