Loans module
The Loans module records and tracks details about objects lent to (outgoing) and borrowed from (incoming) other institutions. Once entered, loan details can be used to produce a loan agreement document to be signed by both institutions (select Reports on the Home tab of the Ribbon).
Outgoing loans involve:
- Loans from the institution to a third party
- Objects already registered in the Catalogue.
Incoming loans involve:
- Loans from a third party to the institution
Objects generally not already in the collection - objects involved in the loan must be entered in the Catalogue module prior to their inclusion - generally in skeletal form only.
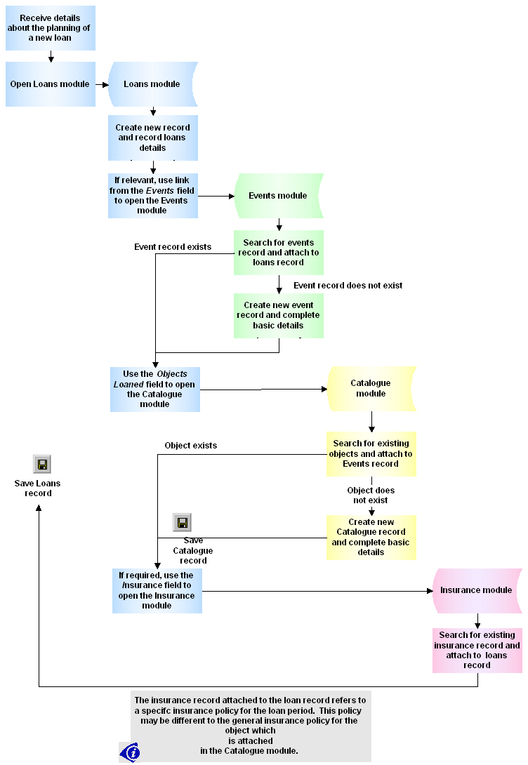
When a loan is organized for an event, the Loans record can attach to the Events record via the Associated Event: (Loan Information) field.
Loan start and completion notification dates can be specified in order that the loans manager (whoever is specified in the various People To Be Notified fields) is automatically sent notification by email of the upcoming / ending loan.
Typically a loan is associated with a movement and it is important to record a Movements record for each outgoing loan and attach it to the Loans record.
When a loan object arrives at the institution it is common to create a Movements record that links to the Loans record via the Associated Loans field in the Movements module. The following diagram shows examples of how a Loans record is typically linked to a Movements and Events records:
A Loans record includes details about:
- Who is lending / borrowing an object
- The duration of the loan
In the case of an incoming loan, a minimal record (at least) is added to the Catalogue module for the incoming object.
Note: As every institution is able to customize EMu to suit its requirements, there are many different versions of EMu. Even where institutions have the same modules, the tabs included in each instance of the module may be different; and even where institutions have tabs with the same name, the fields on those tabs may be different. For that reason this section only provides a general description of modules.
| Tab | Description |
|---|---|
|
Information 1 |
Used to record loan details, including:
|
|
Information 2 |
Used to record details about who request the loan, who authorized it, as well as loan conditions. |
|
Dates |
Holds details about commencement and due dates for the loan, and any extension arrangements. |
|
Objects |
Used to list all objects in the loan. |
|
Finance |
Holds details about:
|
|
Tasks |
See Tasks tab for details. |
|
Notes |
See Notes tab for details. |
|
Multimedia |
See Multimedia tab for details. |
|
Security |
See Security tab for details. |
|
Audit |
See Audit tab for details. |
|
Admin |
See Admin tab for details. |
The following flowchart demonstrates how to record a loan for an object that is associated with an event:
- Search the Loans module for the required Loans record.
- On the Information 1 tab, select the Closed: (Loan Status) checkbox (placing a tick in it) to indicate that the loan has been completed and all associated objects returned.
- Save the record.
- Search the Loans module for the required Loans record.
- Select the Finance tab.
- In the Insurance Details field attach an insurance record from the Insurance module.
- Save the record.

