Valuations module
The Valuations module records details about the value of objects. Whenever valuation details are added or modified in the Catalogue module, a record is auto-generated in the Valuations module, creating an audit trail of valuations for an object.
A Valuations record includes:
- The name of the party who valued the object
- The Object's value
- Reason for the valuation
- Further valuation notes
- Object's valuation history
The following screenshot presents the Valuation details as it displays in the Catalogue module. Each line in the Valuation History list corresponds to a record in the Valuations module:
It is possible to browse an object's Valuation History and to print a report.
- Search the Catalogue module for the required object.
- On the Valuation tab, click View Attachments
beside the Valuation History field.The Valuations module opens.
- From the Ribbon, select Home>Reports to display the Reports box.
- Select a report from the list.
- Click Report All to generate a report that displays all valuations for the selected object:

It is possible to set a regular valuation interval frequency (in years or months) or set a specific date for the next valuation and receive a notification report when the next valuation is due. It is common to value an object when it arrives at the institution or before it is moved to an external destination, particularly if the object is expensive or rare.
Note: For security reasons, it is common to restrict access to an object's valuation details to valuation staff and management.
- Search the Catalogue module for the object to be revalued.
- On the Valuation tab, overwrite the valuation details in the relevant valuation fields with the new details.
- Save the record.
The new details display in the valuation fields and the previous valuation is added to the Valuation History list at the bottom of the screen.
Tip: EMu's Revaluation tool enables users to update valuation information for either a single record or a group of records. See The Revaluation Tool.
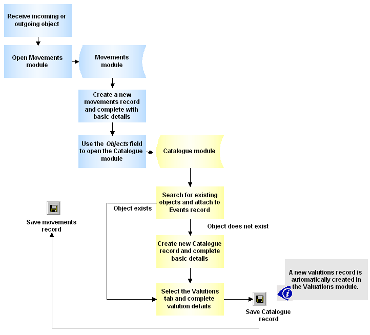
The following example shows how to record valuation details for an object during its movement in or out of an institution:
Note: As every institution is able to customize EMu to suit its requirements, there are many different versions of EMu. Even where institutions have the same modules, the tabs included in each instance of the module may be different; and even where institutions have tabs with the same name, the fields on those tabs may be different. For that reason this section only provides a general description of modules.
| Tab | Description |
|---|---|
|
Valuation |
Holds Valuation details, including:
|
|
Security |
See Security tab for details. |
|
Audit |
See Audit tab for details. |
|
Admin |
See Admin tab for details. |


