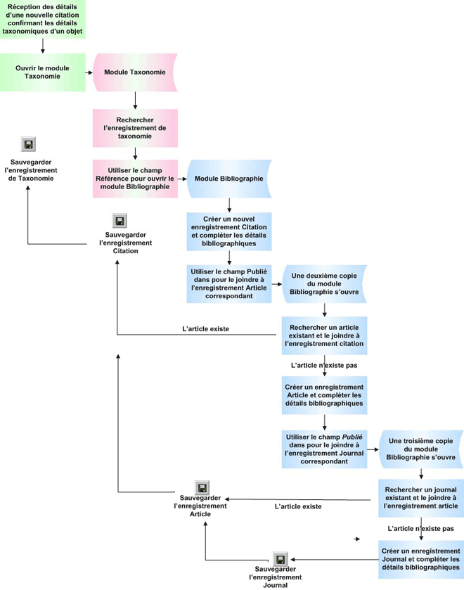
Comment joindre un enregistrement de Taxonomie à un enregistrement de Bibliographie
Voici un exemple de création d'un enregistrement de Bibliographie reliant un enregistrement de Type de Spécimen dans Taxonomie à une citation décrivant l'objet et donnant les justifications académiques de son identification taxonomique. C'est une utilisation courante du module Bibliographie dans les institutions d'Histoire Naturelle :
Note: Si plusieurs articles sont pertinents pour l'enregistrement Taxonomie, sélectionnez-les tous et joignez-les dans la même opération.
S'il y a de nombreux enregistrements Taxonomie à joindre à un enregistrement Bibliographie, il est plus rapide et plus facile de joindre les enregistrements en utilisant le cliquer-glisser.

